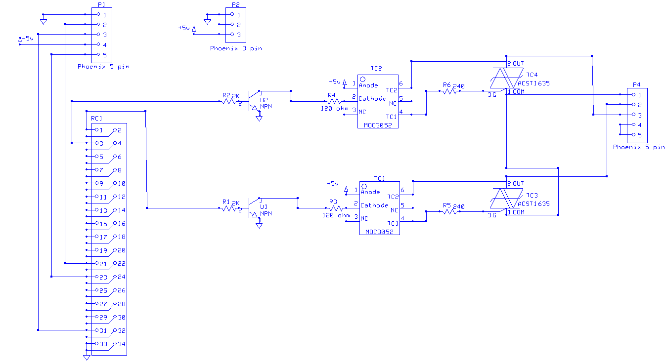
A schematic diagram of the motor controller is shown here.

P1 is a connector for the five wires from the position sensor.  The sensor used is a US Digital Type E6 sensor.

P2 is a 3-wire connector to connect to a 5vdc power supply.

RC1 is a 34-wire ribbon connector like the one on a Coridium ARM Basic Board.  The pin numbers are the same on both ends of the ribbon cable.

P4 is a five-wire connector to connect to the motor and AC power.
    Pin 1:  AC supply hot line
    Pin 2:  Motor CW hot line
    Pin 3:  Motor CCW hot line
    Pin 4: Motor common line
    Pin 5: Supply common line

The motor I used is a Bodine 5625 capacitor-reversible motor.  It is rated to withstand a complete stall indefinitely.  It can be operated at voltages
lower than the rated 120 vac with correspondingly lower torque.  When used with the Victorian Steam Chaotron, I apply 48 vac stepped down by
a transformer from the 120 vac utility voltage.  This motor has a shaft extending from the case on both ends.  The angle position sensor is mounted
on one end of the shaft and the Chaotron arm is mounted on the opposite end.
Copyright 21015, James W Wiggins